| cloudy
    trunk
    | 
#include "container_classes.h"

Go to the source code of this file.
| Functions | |
| void | HeCollid (long int nelem) | 
| realnum | HeCSInterp (long int nelem, long int ipHi, long int ipLo, long int Collider) | 
| realnum | GetHelikeCollisionStrength (long nelem, long Collider, long nHi, long lHi, long sHi, long jHi, long gHi, double IP_Ryd_Hi, long nLo, long lLo, long sLo, long jLo, long gLo, double IP_Ryd_Lo, double Aul, double tauLo, double EnerWN, double EnerErg) | 
| double | CS_l_mixing_PS64 (long int nelem, double tau, double target_charge, long int n, long int l, double gLo, long int lp, double deltaE_eV, long int Collider) | 
| double | CS_l_mixing_PS64_expI (long int nelem, double tau, double target_charge, long int n, long int l, double gLo, long int lp, double deltaE_eV, long int Collider) | 
| double | CS_l_mixing_VF01 (long ipISO, long nelem, long n, long l, long lp, long s, long gLo, double tauLo, double IP_Ryd_Hi, double IP_Ryd_Lo, double temp, long Collider) | 
| double | CS_l_mixing_VOS12 (long n, long l, long lp, long nelem, double gLo, long Ztarget, long Collider, double sqrte) | 
| double | CS_l_mixing_VOS12QM (long ipISO, long nelem, long n, long l, long lp, long s, long gLo, double tauLo, double IP_Ryd_Hi, double IP_Ryd_Lo, double temp, long Collider) | 
| Variables | |
| vector< double > | CSTemp | 
| multi_arr< realnum, 3 > | HeCS | 
| double CS_l_mixing_PS64 | ( | long int | nelem, | 
| double | tau, | ||
| double | target_charge, | ||
| long int | n, | ||
| long int | l, | ||
| double | gLo, | ||
| long int | lp, | ||
| double | deltaE_eV, | ||
| long int | Collider | ||
| ) | 
CS_l_mixing_PS64 Collision treatment based on Pengelly and Seaton 1964
| nelem,the | chemical element, 1 for He | 
| tau,\param | target_charge, | 
| n,\param | l, | 
| gLo,\param | deltaE_eV | 
| lp,\param | Collider | 
| double CS_l_mixing_PS64_expI | ( | long int | nelem, | 
| double | tau, | ||
| double | target_charge, | ||
| long int | n, | ||
| long int | l, | ||
| double | gLo, | ||
| long int | lp, | ||
| double | deltaE_eV, | ||
| long int | Collider | ||
| ) | 
CS_l_mixing_PS64_expI Collision treatment based on Pengelly and Seaton 1964, using the exponential integral
| nelem,the | chemical element, 1 for He | 
| tau,\param | target_charge, | 
| n,\param | l, | 
| gLo,\param | lp, | 
| s,\param | deltaE_eV | 
| lp,\param | Collider | 
| double CS_l_mixing_VF01 | ( | long | ipISO, | 
| long | nelem, | ||
| long | n, | ||
| long | l, | ||
| long | lp, | ||
| long | s, | ||
| long | gLo, | ||
| double | tauLo, | ||
| double | IP_Ryd_Hi, | ||
| double | IP_Ryd_Lo, | ||
| double | temp, | ||
| long | Collider | ||
| ) | 
CS_l_mixing_VF01 Collision treatment based on Vrinceanu and Flannery 2001
| ipISO | |
| nelem | |
| n | |
| l | |
| lp | |
| s | |
| gLo | |
| tauLo | |
| IP_Ryd_Hi | |
| IP_Ryd_Lo | |
| temp | |
| Collider | 
Definition at line 1656 of file helike_cs.cpp.
Referenced by GetHelikeCollisionStrength(), and GetHlikeCollisionStrength().
| double CS_l_mixing_VOS12 | ( | long | n, | 
| long | l, | ||
| long | lp, | ||
| long | nelem, | ||
| double | gLo, | ||
| long | Ztarget, | ||
| long | Collider, | ||
| double | sqrte | ||
| ) | 
CS_l_mixing_VOS12 Collision treatment based on Vrinceanu Onofrio & Sadeghpour 2012 corresponding to semiclassical treatment: equation (7) http://adsabs.harvard.edu/abs/2012ApJ...747...56V
CS_l_mixing_VOS12 Collision treatment based on Vrinceanu Onofrio & Sadeghpour 2012 http://adsabs.harvard.edu/abs/2012ApJ...747...56V
Definition at line 2084 of file helike_cs.cpp.
References ColliderCharge, powpq(), and reduced_amu().
Referenced by GetHelikeCollisionStrength(), and GetHlikeCollisionStrength().

| double CS_l_mixing_VOS12QM | ( | long | ipISO, | 
| long | nelem, | ||
| long | n, | ||
| long | l, | ||
| long | lp, | ||
| long | s, | ||
| long | gLo, | ||
| double | tauLo, | ||
| double | IP_Ryd_Hi, | ||
| double | IP_Ryd_Lo, | ||
| double | temp, | ||
| long | Collider | ||
| ) | 
CS_l_mixing_VOS12 Collision treatment based on Vrinceanu Onofrio & Sadeghpour 2012 corresponding to quantal treatment: equation (2) http://adsabs.harvard.edu/abs/2012ApJ...747...56V
Definition at line 1675 of file helike_cs.cpp.
Referenced by GetHelikeCollisionStrength(), and GetHlikeCollisionStrength().
| realnum GetHelikeCollisionStrength | ( | long | nelem, | 
| long | Collider, | ||
| long | nHi, | ||
| long | lHi, | ||
| long | sHi, | ||
| long | jHi, | ||
| long | gHi, | ||
| double | IP_Ryd_Hi, | ||
| long | nLo, | ||
| long | lLo, | ||
| long | sLo, | ||
| long | jLo, | ||
| long | gLo, | ||
| double | IP_Ryd_Lo, | ||
| double | Aul, | ||
| double | tauLo, | ||
| double | EnerWN, | ||
| double | EnerErg | ||
| ) | 
GetHelikeCollisionStrength calculate collision strengths for any transition of He-like iso sequence
| nelem | |
| ipCollider | |
| nHi | |
| lHi | |
| sHi | |
| jHi | |
| gHi | |
| IP_Ryd_Hi | |
| nLo | |
| lLo | |
| sLo | |
| jLo | |
| gLo | |
| IP_Ryd_Lo | |
| Aul | |
| tauLo | |
| EnerWN | |
| EnerErg | 
Definition at line 433 of file helike_cs.cpp.
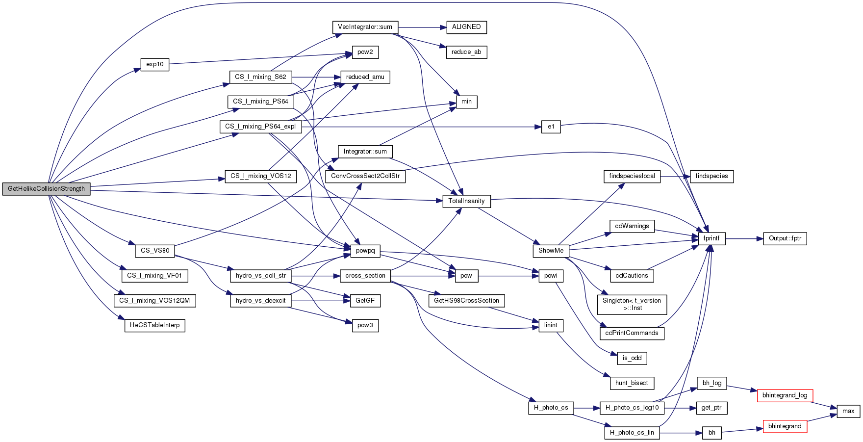
References ASSERT, t_dense::AtomicWeight, cdEXIT, colliders, CS_l_mixing_PS64(), CS_l_mixing_PS64_expI(), CS_l_mixing_S62(), CS_l_mixing_VF01(), CS_l_mixing_VOS12(), CS_l_mixing_VOS12QM(), CS_VS80(), DEBUG_ENTRY, dense, t_dense::eden, EXIT_FAILURE, exp10(), t_iso_sp::fb, fixit, fprintf(), HeCSTableInterp(), ioQQQ, ipELECTRON, ipHE_LIKE, ipHELIUM, iso_ctrl, iso_sp, t_isoCTRL::lgColl_l_mixing, t_isoCTRL::lgCS_None, t_isoCTRL::lgCS_PS64, t_isoCTRL::lgCS_PSClassic, t_isoCTRL::lgCS_Seaton, t_isoCTRL::lgCS_VOS12, t_isoCTRL::lgCS_VOS12QM, t_isoCTRL::lgCS_Vriens, t_isoCTRL::lgCS_Vrinceanu, ColliderList::list, MAX2, t_isoCTRL::nCS_new, phycon, POW2, powpq(), t_phycon::sqrte, t_phycon::te, and TotalInsanity().
Referenced by HeCSInterp(), and iso_get_collision_strength_resolved().

| void HeCollid | ( | long int | nelem | ) | 
HeCollid evaluate collisional rates
| nelem | 
| realnum HeCSInterp | ( | long int | nelem, | 
| long int | ipHi, | ||
| long int | ipLo, | ||
| long int | Collider | ||
| ) | 
HeCSInterp interpolate on He1 collision strengths
| nelem | |
| ipHi | |
| ipLo | |
| Collider | 
| vector<double> CSTemp | 
vector of temperatures corresponding to collision strengths stuffed into HeCS.
Definition at line 24 of file helike_cs.cpp.
Referenced by HeCollidSetup(), and HeCSTableInterp().
array of collision strengths read from data file...this is interpolated upon.
Definition at line 26 of file helike_cs.cpp.
 1.8.5
 1.8.5