| cloudy
    trunk
    | 
#include "cddefines.h"#include "input.h"#include "conv.h"#include "optimize.h"#include "iso.h"#include "called.h"#include "atmdat.h"#include "hcmap.h"#include "thermal.h"#include "pressure.h"#include "struc.h"#include "wind.h"#include "h2.h"#include "colden.h"#include "dense.h"#include "lines.h"#include "secondaries.h"#include "radius.h"#include "version.h"#include "hmi.h"#include "prt.h"#include "grainvar.h"#include "cddrive.h"#include "elementnames.h"#include "monitor_results.h"#include "parser.h"#include "mole.h"#include "rfield.h"#include "lines_service.h"#include "service.h"#include "generic_state.h"
Go to the source code of this file.
| Functions | |
| void | PrtOneMonitor (FILE *ioMONITOR, const char *chAssertType, const string chAssertLineLabel, const realnum wavelength, const int iLineType, const double PredQuan, const char chAssertLimit, const double AssertQuantity, const double RelError, const double AssertError, const bool lg1OK, const bool lgQuantityLog, const bool lgFound) | 
| double | ForcePass (char chAssertLimit1) | 
| void | InitMonitorResults (void) | 
| void | ParseMonitorResults (Parser &p) | 
| double | get_error_ratio (double pred, double assert) | 
| bool | lgCheckMonitors (FILE *ioMONITOR) | 
| STATIC void | prtLineType (FILE *ioMONITOR, const int iLineType) | 
| Variables | |
| bool | lgMonitorsOK | 
| bool | lgBigBotch | 
| bool | lgPrtSciNot | 
| t_monitorresults | MonitorResults | 
| static bool | lgInitDone =false | 
| static bool | lgSpaceAllocated =false | 
| static const int | NASSERTS = 450 | 
| static realnum | ErrorDefault | 
| static realnum | ErrorDefaultPerformance | 
| static vector< string > | chAssertLineLabel | 
| static vector< int > | iLineType | 
| static vector< std::vector < TransitionProxy > * > | assertBlends | 
| static vector< char > | chAssertLimit | 
| static char ** | chAssertType | 
| static vector< double > | AssertQuantity | 
| static vector< double > | AssertQuantity2 | 
| static vector< double > | AssertError | 
| static multi_arr< double, 2 > | Param | 
| static vector< bool > | lgQuantityLog | 
| static long | nAsserts =0 | 
| static vector< realnum > | wavelength | 
| static vector< string > | strAssertSpecies | 
| 
 | inline | 
Definition at line 84 of file monitor_results.cpp.
References TotalInsanity().
Referenced by lgCheckMonitors().

| 
 | inline | 
Definition at line 1657 of file monitor_results.cpp.
References safe_div().
Referenced by lgCheckMonitors().

| void InitMonitorResults | ( | void | ) | 
must be called before rest, initializes assert variables
Definition at line 99 of file monitor_results.cpp.
References ErrorDefault, ErrorDefaultPerformance, lgInitDone, and nAsserts.
Referenced by ParseCommands().
| bool lgCheckMonitors | ( | FILE * | ioMONITORS | ) | 
lgCheckMonitors
| *ioMONITORS | this is unit we will write output to | 
Definition at line 1664 of file monitor_results.cpp.
References ASSERT, AssertError, AssertQuantity, AssertQuantity2, atmdat, GrainVar::bin, called, cap4(), caps(), t_atmdat::CaseBWlHeI, cdColm(), cdEXIT, cdH2_colden(), cdIonFrac(), cdLine(), cdLine_ip(), cdTemp(), chAssertLimit, chAssertLineLabel, chAssertType, chIonLbl(), t_hcmap::cmap, colden, t_colden::colden, conv, cpu, t_secondaries::csupra, t_thermal::ctot, DEBUG_ENTRY, dense, qStateConstProxy::DepartCoef(), t_radius::depth, t_radius::depth_x_fillfac, t_dense::eden, t_rfield::EnergyDiffCont, t_rfield::EnergyIncidCont, EXIT_FAILURE, ForcePass(), fp_equal(), fprintf(), get_error_ratio(), getLevelsGeneric(), gv, h2, hcmap, t_hcmap::hmap, hmi, t_hmi::hmidep, t_thermal::htot, t_cpu::i(), iLineType, Singleton< t_version >::Inst(), ioQQQ, ipCOL_HTOT, ipH_LIKE, ipHE_LIKE, ipHELIUM, ipHYDROGEN, ipLine, iso_sp, iteration, LEVEL_INACTIVE, molezone::levels, lgBigBotch, t_dense::lgElmtOn, lgMonitorsOK, t_cpu_i::lgMPI(), t_optimize::lgOptimize, t_prt::lgPrintTime, lgPrtSciNot, lgQuantityLog, t_version::lgRelease, t_version::lgReleaseBranch, t_called::lgTalk, t_LineSave::lines, lines_table(), LineSave, MAX2, MIN2, t_iso_sp::n_HighestResolved_max, NASSERTS, nAsserts, NCHLAB, t_hcmap::nmap, t_hcmap::nMapAlloc, t_LineSave::nsum, t_monitorresults::nSumErrorCaseMonitor, t_conv::nTotalIoniz, t_conv::nTotalIoniz_start, null_molezone, t_iso_sp::numLevels_local, nzone, optimize, diatomics::ortho_density, diatomics::para_density, POW2, powpq(), pressure, t_struc::pressure, prt, prt_line_err(), prt_wl(), PrtOneMonitor(), t_pressure::RadBetaMax, radius, t_radius::Radius, GrainVar::rate_h2_form_grains_used_total, rfield, SDIV(), secondaries, ShowMe(), t_LineSave::sig_figs, t_LineSave::sig_figs_max, qList::size(), t_iso_sp::st, qStateConstProxy::status(), strAssertSpecies, struc, t_monitorresults::SumErrorCaseMonitor, t_hcmap::temap, t_struc::testr, thermal, TotalInsanity(), wavelength, t_atmdat::WaveLengthCaseB, WavlenErrorGet(), wind, Wind::windv, t_LineSave::wl_length, and t_dense::xIonDense.
Referenced by cloudy(), and SaveDo().

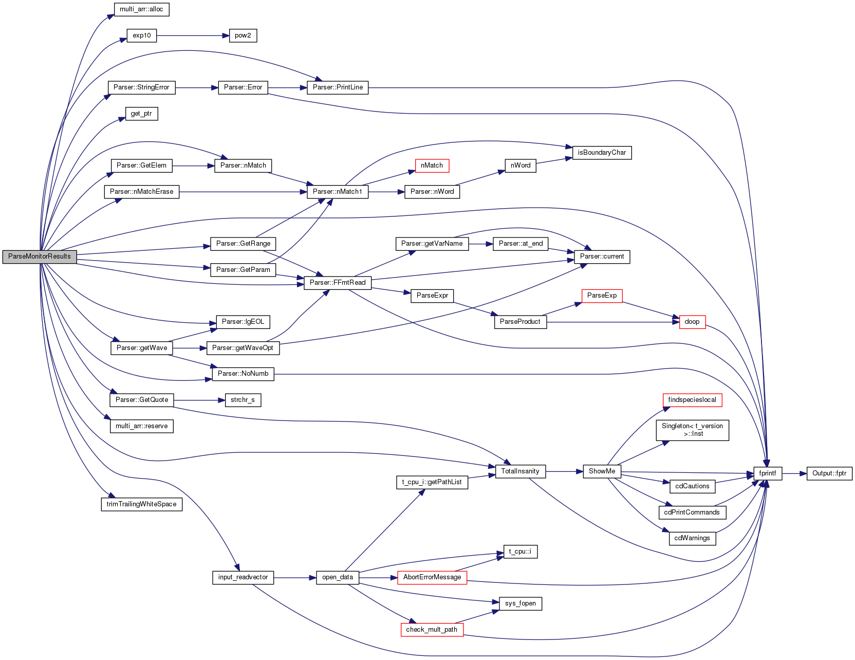
| void ParseMonitorResults | ( | Parser & | p | ) | 
Definition at line 116 of file monitor_results.cpp.
References multi_arr< T, d, ALLOC, lgBC >::alloc(), ASSERT, assertBlends, AssertError, AssertQuantity, AssertQuantity2, blends, cdEXIT, chAssertLimit, chAssertLineLabel, chAssertType, t_elementnames::chElementNameShort, DEBUG_ENTRY, elementnames, ErrorDefault, ErrorDefaultPerformance, EXIT_FAILURE, exp10(), Parser::FFmtRead(), fprintf(), get_ptr(), Parser::GetElem(), Parser::GetParam(), Parser::GetQuote(), Parser::GetRange(), Parser::getWave(), iLineType, input_readvector(), ioQQQ, ipH_LIKE, ipHE_LIKE, ipHELIUM, Parser::lgEOL(), lgInitDone, lgQuantityLog, lgSpaceAllocated, MALLOC, NASSERTS, nAsserts, NCHLAB, Parser::nMatch(), Parser::nMatchErase(), Parser::NoNumb(), t_optimize::nOptimiz, optimize, Parser::PrintLine(), multi_arr< T, d, ALLOC, lgBC >::reserve(), SMALLDOUBLE, SMALLFLOAT, strAssertSpecies, Parser::StringError(), TotalInsanity(), trimTrailingWhiteSpace(), and wavelength.
Referenced by ParseCommands(), and ParseTest().

| STATIC void prtLineType | ( | FILE * | ioMONITOR, | 
| const int | iLineType | ||
| ) | 
Definition at line 2935 of file monitor_results.cpp.
References cdEXIT, EXIT_FAILURE, and fprintf().
Referenced by PrtOneMonitor().

| void PrtOneMonitor | ( | FILE * | ioMONITOR, | 
| const char * | chAssertType, | ||
| const string | chAssertLineLabel, | ||
| const realnum | wavelength, | ||
| const int | iLineType, | ||
| const double | PredQuan, | ||
| const char | chAssertLimit, | ||
| const double | AssertQuantity, | ||
| const double | RelError, | ||
| const double | AssertError, | ||
| const bool | lg1OK, | ||
| const bool | lgQuantityLog, | ||
| const bool | lgFound | ||
| ) | 
Definition at line 2963 of file monitor_results.cpp.
References AssertQuantity, DEBUG_ENTRY, fprintf(), lgBigBotch, lgPrtSciNot, LineSave, MAX2, NCHLAB, prt_wl(), prtLineType(), SDIV(), SMALLDOUBLE, and t_LineSave::wl_length.
Referenced by lgCheckMonitors().

| 
 | static | 
Definition at line 61 of file monitor_results.cpp.
Referenced by ParseMonitorResults().
| 
 | static | 
Definition at line 70 of file monitor_results.cpp.
Referenced by lgCheckMonitors(), and ParseMonitorResults().
| 
 | static | 
Definition at line 70 of file monitor_results.cpp.
Referenced by lgCheckMonitors(), ParseMonitorResults(), and PrtOneMonitor().
| 
 | static | 
Definition at line 70 of file monitor_results.cpp.
Referenced by lgCheckMonitors(), and ParseMonitorResults().
| 
 | static | 
Definition at line 64 of file monitor_results.cpp.
Referenced by lgCheckMonitors(), and ParseMonitorResults().
| 
 | static | 
Definition at line 55 of file monitor_results.cpp.
Referenced by lgCheckMonitors(), and ParseMonitorResults().
| 
 | static | 
Definition at line 67 of file monitor_results.cpp.
Referenced by lgCheckMonitors(), and ParseMonitorResults().
| 
 | static | 
Definition at line 50 of file monitor_results.cpp.
Referenced by InitMonitorResults(), and ParseMonitorResults().
| 
 | static | 
Definition at line 53 of file monitor_results.cpp.
Referenced by InitMonitorResults(), and ParseMonitorResults().
| 
 | static | 
Definition at line 59 of file monitor_results.cpp.
Referenced by lgCheckMonitors(), and ParseMonitorResults().
| bool lgBigBotch | 
Definition at line 38 of file monitor_results.cpp.
Referenced by cdInit(), cdMain(), lgCheckMonitors(), and PrtOneMonitor().
| 
 | static | 
Definition at line 42 of file monitor_results.cpp.
Referenced by InitMonitorResults(), and ParseMonitorResults().
| bool lgMonitorsOK | 
these flags are set in lgCheckMonitors
Definition at line 38 of file monitor_results.cpp.
Referenced by cdInit(), cdMain(), and lgCheckMonitors().
| bool lgPrtSciNot | 
Definition at line 38 of file monitor_results.cpp.
Referenced by cdInit(), lgCheckMonitors(), ParseSet(), and PrtOneMonitor().
| 
 | static | 
Definition at line 74 of file monitor_results.cpp.
Referenced by lgCheckMonitors(), and ParseMonitorResults().
| 
 | static | 
Definition at line 44 of file monitor_results.cpp.
Referenced by ParseMonitorResults().
| t_monitorresults MonitorResults | 
Definition at line 39 of file monitor_results.cpp.
Referenced by InitSimPostparse().
| 
 | static | 
Definition at line 47 of file monitor_results.cpp.
Referenced by lgCheckMonitors(), and ParseMonitorResults().
| 
 | static | 
Definition at line 75 of file monitor_results.cpp.
Referenced by InitMonitorResults(), lgCheckMonitors(), and ParseMonitorResults().
| 
 | static | 
Definition at line 71 of file monitor_results.cpp.
| 
 | static | 
Definition at line 78 of file monitor_results.cpp.
Referenced by lgCheckMonitors(), and ParseMonitorResults().
| 
 | static | 
Definition at line 76 of file monitor_results.cpp.
Referenced by debugLine(), HyperfineCreate(), iso_radiative_recomb_effective(), lgCheckMonitors(), lincom(), parse_save_line(), ParseMonitorResults(), PntForLine(), PrintSpectrum(), and save_line().
 1.8.5
 1.8.5