|
cloudy
trunk
|
#include "module.h"

Go to the source code of this file.
Data Structures | |
| struct | t_continuum |
Functions | |
| void | ContCreatePointers () |
| void | ContSetIntensity () |
| void | IncidentContinuumHere () |
| void | ContCreateMesh () |
| void | ContNegative () |
| double | ffun (double anu, double *frac_beam_time, double *frac_beam_const, double *frac_isotropic) |
| double | ffun (double anu) |
| double | ffun1 (double xnu) |
| void | outsum (double *outtot, double *outin, double *outout) |
| double | cont_gaunt_calc (double, double, double) |
| void | SpeciesPseudoContCreate () |
| void | SpeciesPseudoContAccum () |
| void | SpeciesBandsCreate () |
| void | SpeciesBandsAccum () |
Variables | |
| t_continuum | continuum |
| double cont_gaunt_calc | ( | double | , |
| double | , | ||
| double | |||
| ) |
cont_gaunt_calc do table look up of gaunt factor
| temp | |
| z | |
| photon |
| void ContCreateMesh | ( | ) |
set up continuum energy mesh if first call, otherwise reset to original mesh
Definition at line 17 of file cont_createmesh.cpp.
References t_mesh::anu(), ASSERT, t_rfield::ConEmitLocal, t_rfield::ConSourceFcnLocal, t_rfield::csigc, t_rfield::csigh, DEBUG_ENTRY, t_rfield::fine_anu, t_rfield::fine_ener_hi, t_rfield::fine_ener_lo, fprintf(), geometry, ioQQQ, t_rfield::ipnt_coarse_2_fine, t_iterations::iter_malloc, iterations, t_mesh::lgMeshSetUp(), t_trace::lgTrace, MALLOC, MAX2, t_mesh::ncells(), t_iterations::nend, t_geometry::nend_max, t_rfield::nfine, t_rfield::nflux, t_rfield::nflux_with_check, t_rfield::nPositive, opac, t_rfield::resetCoarseTransCoef(), rfield, rfield_opac_malloc(), rfield_opac_zero(), t_opac::TauAbsFace, and trace.
Referenced by cloudy(), GridGatherInCloudy(), and ParseCompile().

| void ContCreatePointers | ( | ) |
ContCreatePointers create pointers for lines and continua, one time per coreload
Definition at line 61 of file cont_createpointers.cpp.
References abscf(), AllTransitions, t_mesh::anu(), t_mesh::anu2(), two_photon::As2nu, ASSERT, atmdat_2phot_shapefunction(), EmissionProxy::Aul(), cdEXIT, t_rfield::chContLabel, checkTransitionListOfLists(), chIonLbl(), t_rfield::chLineLabel, chLineLbl(), ContBandsCreate(), continuum, dBaseSpecies, dBaseStates, dBaseTrans, DEBUG_ENTRY, dense, diatoms, eina(), TransitionProxy::Emis(), TransitionList::Emis(), t_mesh::emm(), t_rfield::EnerGammaRay, energy(), t_continuum::EnergyKshell, EXIT_FAILURE, exp10(), ExtraLymanLines, t_iso_sp::fb, fe, t_rfield::fine_anu, fixit, fprintf(), he, CollisionProxy::heat(), Heavy, HFLines, hmi, t_oxy::i2d, t_oxy::i2p, t_opac::ica2ex, t_opac::ih2pnt, t_opac::ih2pnt_ex, t_hmi::iheh1, t_hmi::iheh2, t_opac::in1, Singleton< t_yield >::Inst(), Singleton< t_ADfA >::Inst(), ionbal, ioQQQ, t_rfield::ip1000A, t_he::ip660, t_rfield::ipB_filter, t_opac::ipCKshell, t_ionbal::ipCompRecoil, TransitionProxy::ipCont(), ipContEnergy(), t_opac::ipElement, t_rfield::ipEnerGammaRay, ipExtraLymanLines, t_fe::ipfe10, EmissionProxy::ipFine(), ipFineCont(), t_rfield::ipG0_DB96_hi, t_rfield::ipG0_DB96_lo, t_rfield::ipG0_spec_hi, t_rfield::ipG0_spec_lo, t_rfield::ipG0_TH85_hi, t_rfield::ipG0_TH85_lo, ipH1s, ipH2p, ipH2s, ipH_LIKE, ipHe1s1S, ipHe2s3S, ipHE_LIKE, t_Heavy::ipHeavy, ipHELIUM, t_hmi::iphmin, ipHYDROGEN, ipLineEnergy(), t_opac::ipmgex, t_opac::ipo1exc, t_opac::ipo3exc, t_opac::ipo3exc3, ipoint(), ipOXYGEN, t_opac::ippr, ipSatelliteLines, t_secondaries::ipSecIon, ipShells(), two_photon::ipTwoPhoE, t_rfield::ipV_filter, t_rt::ipxry, iso_create(), iso_ctrl, iso_sp, t_continuum::KshellLimit, t_trace::lgConBug, t_isoCTRL::lgDielRecom, t_dense::lgElmtOn, t_rt::lgFstOn, lgLinesAdded, t_trace::lgPointBug, lgStatesAdded, t_trace::lgTrace, t_trace::lgTrLine, LIMELM, MAX2, NCHLAB, t_rfield::nflux_with_check, NISO, t_yield::nlines(), t_isoCTRL::nLyman_malloc, nSpecies, t_Heavy::nsShells, t_iso_sp::numLevels_max, nWindLine, t_opac::o3exc, t_opac::o3exc3, opac, oxy, t_fe::pfe10, t_fe::pfe11a, t_fe::pfe11b, t_fe::pfe14, t_ADfA::ph1(), powi(), print_emline_fine(), rfield, rt, SatelliteLines, secondaries, t_yield::set_ipoint(), TransitionList::size(), t_isoCTRL::SmallA, SMALLFLOAT, TauLine2, trace, t_iso_sp::trans(), t_iso_sp::TwoNu, TwoPhotonSetup(), UTALines, t_Heavy::Valence_IP_Ryd, t_mesh::widflx(), WL_B_FILT, and WL_V_FILT.
Referenced by cloudy(), and ParseCompile().

| void ContNegative | ( | ) |
ContNegative sanity check for negative continuum intensities
Definition at line 10 of file cont_negative.cpp.
References t_mesh::anu(), t_rfield::chContLabel, t_rfield::chLineLabel, t_rfield::ConInterOut, DEBUG_ENTRY, dense, t_dense::eden, t_rfield::flux, fprintf(), ioQQQ, t_rfield::nflux, nzone, t_rfield::otscon, t_rfield::otslin, t_rfield::outlin, phycon, rfield, t_rfield::SummedCon, and t_phycon::te.
Referenced by iso_level(), and PrintRates().

| void ContSetIntensity | ( | ) |
ContSetIntensity derive intensity of incident continuum
Definition at line 90 of file cont_setintensity.cpp.
References t_mesh::anu(), t_mesh::anu2(), t_mesh::anumax(), t_mesh::anumin(), ASSERT, BIGFLOAT, called, cdEXIT, t_rfield::chContLabel, t_rfield::chLineLabel, t_rfield::chSpType, t_continuum::cn1216, t_continuum::cn4861, t_ADfA::coll_ion_wrapper(), t_rfield::ConEmitOut, t_rfield::ConEmitReflec, conorm(), t_rfield::ConRefIncid, t_thermal::ConstTemp, t_rfield::ContBoltz, t_rfield::ContBoltzAvg, t_rfield::ContBoltzHelp1, t_rfield::ContBoltzHelp2, continuum, t_rfield::convoc, t_ionbal::CosRayIonRate, t_hextra::cryden, t_rfield::csigc, t_rfield::csigh, t_secondaries::csupra, DEBUG_ENTRY, dense, t_dense::eden, EdenChange(), t_dense::EdenExtra, t_dense::EdenHCorr, t_dense::EdenHCorr_f, t_dense::EdenSet, t_dense::EdenTrue, t_hextra::effneu, EXIT_FAILURE, exp10(), extin(), t_iso_sp::fb, t_continuum::fbeta, ffun(), t_rfield::flux, t_rfield::flux_beam_const, t_rfield::flux_beam_const_save, t_rfield::flux_beam_time, t_rfield::flux_isotropic, t_rfield::flux_isotropic_save, t_rfield::flux_time_beam_save, t_rfield::flux_total_incident, t_continuum::fluxv, fprintf(), t_hextra::frcneu, t_prt::fx1ryd, t_prt::GammaLumin, t_dense::gas_phase, Heavy, hextra, hydro, t_oxy::i2d, t_oxy::i2p, t_rfield::Illumination, Singleton< t_ADfA >::Inst(), ion_trim_init(), ionbal, t_dense::IonHigh, t_dense::IonLow, ioQQQ, ipCARBON, t_opac::ipCKshell, t_ionbal::ipCompRecoil, t_prt::ipeak, t_rfield::ipEnerGammaRay, t_rfield::ipG0_DB96_hi, t_rfield::ipG0_DB96_lo, ipH1s, ipH2p, ipH_LIKE, ipHE_LIKE, t_Heavy::ipHeavy, ipHELIUM, ipHYDROGEN, ipLITHIUM, t_opac::ipo3exc, ipoint(), ipOXYGEN, t_rfield::ipPlasma, t_rfield::ipPlasmax, t_rfield::ipSpec, iso_continuum_lower(), iso_ctrl, iso_sp, t_rfield::lgBeamed, t_trace::lgComBug, t_ionbal::lgCompRecoil, t_continuum::lgCon0, t_trace::lgConBug, t_isoCTRL::lgContinuumLoweringEnabled, t_dense::lgElmtOn, t_rfield::lgHabing, t_hydro::lgHInducImp, t_rfield::lgHionRad, t_hextra::lgNeutrnHeatOn, t_noexec::lgNoExec, t_rfield::lgOcc1Hi, t_rfield::lgPlasNu, t_called::lgTalk, t_thermal::lgTemperatureConstant, t_rfield::lgTimeVary, t_trace::lgTrace, LIMELM, MAX2, MIN2, t_rfield::nflux, t_rfield::nflux_with_check, NISO, noexec, t_rfield::nPositive, t_rfield::nShape, t_iso_sp::numLevels_max, t_rfield::occ1nu, t_rfield::occmax, t_rfield::occmnu, t_rfield::OccNumbIncidCont, opac, t_rfield::OpticalDepthScaleFactor, oxy, t_prt::pbal, phycon, t_rfield::plsfrq, t_rfield::plsfrqmax, POW2, POW3, t_prt::powion, powpq(), t_prt::pradio, prt, t_prt::q, t_rfield::qbal, t_prt::qgam, t_rfield::qhe, t_rfield::qheii, t_rfield::qhtot, t_rfield::qrad, t_rfield::qtot, t_prt::qx, rfield, RT_OTS_Zero(), secondaries, t_secondaries::SetCsupra, ShowMe(), t_rfield::slope, SMALLFLOAT, t_iso_sp::st, sumcon(), t_continuum::sv1216, t_continuum::sv4861, t_rfield::tbr4nu, t_rfield::tbrmax, t_rfield::tbrmnu, t_phycon::te, t_phycon::telogn, TempChange(), t_phycon::TEnerDen, thermal, t_timesc::TimeErode, timesc, TorF(), TotalInsanity(), t_continuum::TotalLumin, t_continuum::totlsv, t_hextra::totneu, trace, t_rfield::uh, t_rfield::uheii, t_mesh::widflx(), t_dense::xIonDense, and t_prt::xpow.
Referenced by cloudy().

| double ffun | ( | double | anu, |
| double * | frac_beam_time, | ||
| double * | frac_beam_const, | ||
| double * | frac_isotropic | ||
| ) |
ffun evaluate total flux for sum of all continuum sources
| anu | photon energy (Rydberg) where continuum is evaluated |
| frac_beam_time | fraction of beamed continuum that is varies with time |
| frac_beam_const | fraction of beamed continuum that is constant |
| frac_isotropic | fraction of continuum that is isotropic |
Definition at line 34 of file cont_ffun.cpp.
References ASSERT, BIGFLOAT, DEBUG_ENTRY, ffun1(), fprintf(), ioQQQ, t_rfield::ipSpec, t_rfield::lgBeamed, t_rfield::lgTimeVary, t_rfield::nShape, rfield, SMALLDOUBLE, and t_rfield::spfac.

| double ffun | ( | double | anu | ) |
ffun version without fractions
Definition at line 14 of file cont_ffun.cpp.
References DEBUG_ENTRY, and ffun().
Referenced by ContSetIntensity(), ffun(), and IncidentContinuumHere().

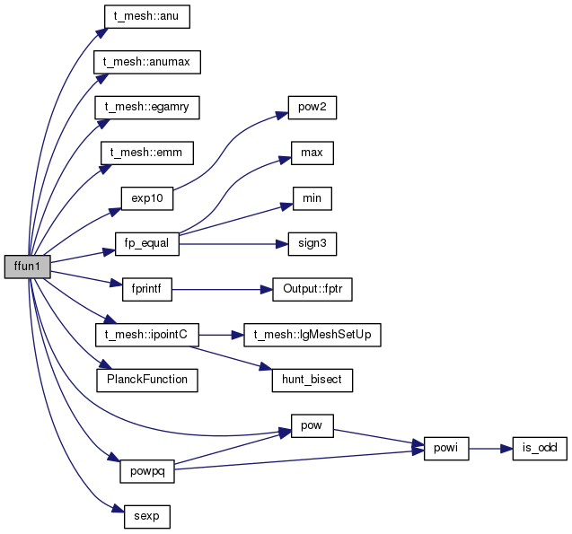
| double ffun1 | ( | double | xnu | ) |
ffun1 derive flux at a specific energy, for one continuum
| anu | photon energy (Rydberg) where continuum is evaluated |
Definition at line 110 of file cont_ffun.cpp.
References t_mesh::anu(), t_mesh::anumax(), ASSERT, BIG, cdEXIT, t_rfield::chSpType, t_rfield::cutoff, DEBUG_ENTRY, t_mesh::egamry(), t_mesh::emm(), EXIT_FAILURE, exp10(), fp_equal(), fprintf(), ioQQQ, t_mesh::ipointC(), t_rfield::ipSpec, MAX2, MIN2, t_rfield::ncont, t_rfield::nflux, t_rfield::nflux_with_check, t_rfield::nShape, PlanckFunction(), pow(), POW3, powpq(), rfield, sexp(), t_rfield::slope, t_rfield::tFluxLog, t_rfield::tNu, and t_rfield::tslop.
Referenced by conorm(), ffun(), pintr(), and qintr().

| void IncidentContinuumHere | ( | ) |
IncidentContinuumHere derive intensity of incident continuum
Definition at line 57 of file cont_setintensity.cpp.
References t_mesh::anu(), DEBUG_ENTRY, t_rfield::ExtinguishFactor, ffun(), t_rfield::flux, fprintf(), ioQQQ, max(), t_rfield::nflux, rfield, SMALLFLOAT, and t_mesh::widflx().

| void outsum | ( | double * | outtot, |
| double * | outin, | ||
| double * | outout | ||
| ) |
Definition at line 345 of file cont_ffun.cpp.
References t_mesh::anu(), t_rfield::ConInterOut, DEBUG_ENTRY, t_rfield::flux, t_rfield::nflux, t_rfield::outlin, t_rfield::outlin_noplot, and rfield.
Referenced by lgConserveEnergy().

| void SpeciesBandsAccum | ( | ) |
SpeciesBandsAccum - accumulate emission in species bands
Definition at line 906 of file species_pseudo_cont.cpp.
References DEBUG_ENTRY, and SpecBands.
Referenced by lines().
| void SpeciesBandsCreate | ( | ) |
SpeciesBandsCreate - initialize requested species bands files
Definition at line 884 of file species_pseudo_cont.cpp.
References addBandsFile(), DEBUG_ENTRY, save, species_bands::setup(), t_save::specBands, and SpecBands.
Referenced by InitSimPostparse().

| void SpeciesPseudoContAccum | ( | ) |
SpeciesPseudoContAccum - accumulate pseudo-continua
Definition at line 367 of file species_pseudo_cont.cpp.
References DEBUG_ENTRY, t_radius::dVeffAper, t_LineSave::ipass, LineSave, nzone, PseudoCont, and radius.
Referenced by lines().
| void SpeciesPseudoContCreate | ( | ) |
SpeciesPseudoContCreate - initialize requested pseudo-continua
Definition at line 350 of file species_pseudo_cont.cpp.
References t_save::contSaveSpeciesLabel, DEBUG_ENTRY, PseudoCont, PseudoContCreate(), and save.
Referenced by InitSimPostparse().

| t_continuum continuum |
Definition at line 6 of file continuum.cpp.
Referenced by cloudy(), ContBandsCreate(), ContCreatePointers(), ContSetIntensity(), FindVCoStar(), flux_correct_isotropic(), InitDefaultsPreparse(), ipShells(), IterRestart(), lgConserveEnergy(), LimitSh(), lines_continuum(), lines_general(), OpacityCreate1Element(), ParseDont(), ParseSet(), PrtComment(), PrtHeader(), SanityCheckBegin(), and save_opacity().
1.8.5