| cloudy
    trunk
    | 

Go to the source code of this file.
| Functions | |
| void | CoolZero (void) | 
| void | CoolAdd (const char *chLabel, realnum xlambda, double cool) | 
| void | CoolSum (double *total) | 
| void | CoolEvaluate (double *tot) | 
| void | coolpr (FILE *io, const char *chLabel, realnum lambda, double ratio, const char *chJOB) | 
| void | HeatSum (void) | 
| void | SecIoniz (void) | 
| void | HeatZero (void) | 
| void | CoolDima (void) | 
| Variables | |
| const bool | lgConvBaseHeatTest =false | 
| void CoolAdd | ( | const char * | chLabel, | 
| realnum | xlambda, | ||
| double | cool | ||
| ) | 
CoolAdd add coolants to the cooling stack, called in evaluation of cooling function
| *chLabel | |
| xlambda | |
| cool | 
Definition at line 13 of file cool_etc.cpp.
References ASSERT, t_thermal::chClntLab, t_thermal::collam, t_thermal::cooling, DEBUG_ENTRY, t_thermal::heatnt, t_thermal::lgCoolEvalOK, MAX2, t_thermal::ncltot, NCOLNT, NCOLNT_LAB_LEN, and thermal.
Referenced by atom_level2(), CoolEvaluate(), dBase_solve(), and iso_cool().
| void CoolDima | ( | void | ) | 
Definition at line 20 of file cool_dima.cpp.
References atmdat, atom_level2(), t_dense::AtomicWeight, TransitionList::begin(), ColStrGBar(), cs1_flag_lev2, DEBUG_ENTRY, dense, t_thermal::dima, GetDopplerWidth(), ipHYDROGEN, t_atmdat::lgChiantiHybrid, t_dense::lgIonChiantiOn, t_dense::lgIonStoutOn, t_atmdat::lgStoutHybrid, LIMELM, t_dense::maxWN, NISO, nWindLine, PutCS(), RT_line_one_escape(), TauLine2, thermal, and t_dense::xIonDense.
Referenced by CoolEvaluate().

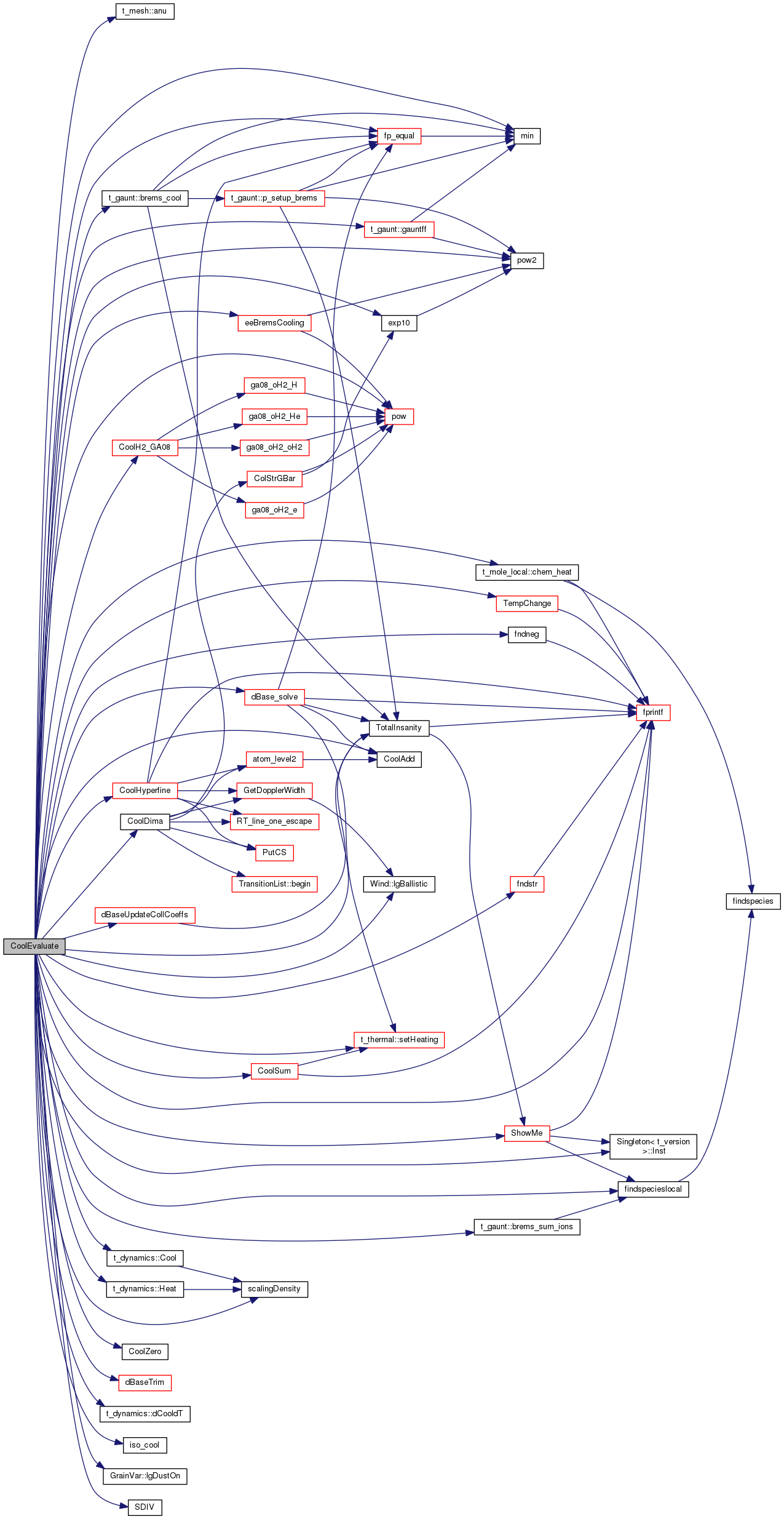
| void CoolEvaluate | ( | double * | tot | ) | 
CoolEvaluate main routine to call others, to evaluate total cooling
| tot | total cooling | 
Definition at line 58 of file cool_eval.cpp.
References Wind::AccelTotalOutward, t_phycon::alogte, t_mesh::anu(), ASSERT, atmdat, t_gaunt::brems_cool(), t_CoolHeavy::brems_cool_h, t_CoolHeavy::brems_cool_he, t_CoolHeavy::brems_cool_hminus, t_CoolHeavy::brems_cool_metals, t_CoolHeavy::brems_cool_net, t_CoolHeavy::brems_heat_total, t_gaunt::brems_sum_ions(), called, cdEXIT, t_thermal::cextpw, t_CoolHeavy::cextxx, t_thermal::char_tran_cool, t_mole_local::chem_heat(), t_hmi::chH2_small_model_type, t_rfield::cmcool, t_CoolHeavy::colmet, conv, t_dynamics::Cool(), CoolAdd(), CoolDima(), t_thermal::CoolExtra, CoolH2_GA08(), CoolHeavy, CoolHyperfine(), CoolSum(), CoolZero(), t_thermal::ctot, t_CoolHeavy::cyntrn, dBase_solve(), dBaseSpecies, dBaseTrim(), dBaseUpdateCollCoeffs(), t_dynamics::dCooldT(), t_thermal::dCooldT, DEBUG_ENTRY, t_brems_den::den_Hep, t_brems_den::den_Hepp, t_brems_den::den_Hm, t_brems_den::den_Hp, t_brems_den::den_ion, dense, t_hmi::deriv_HeatH2Dexc_BD96, t_hmi::deriv_HeatH2Dexc_BHT90, t_hmi::deriv_HeatH2Dexc_ELWERT, t_hmi::deriv_HeatH2Dexc_TH85, t_hmi::deriv_HeatH2Dexc_used, t_dynamics::dHeatdT, t_thermal::dHeatdT, diatoms, dynamics, t_dense::eden, t_dense::EdenTrue, eeBremsCooling(), t_CoolHeavy::eebrm, t_thermal::elementcool, EXIT_FAILURE, exp10(), t_CoolHeavy::expans, findspecieslocal(), fixit, t_rfield::flux, fndneg(), fndstr(), fnzone, fp_equal(), fprintf(), t_opac::FreeFreeOpacity, t_dense::gas_phase, GrainVar::GasCoolColl, GrainVar::GasHeatPhotoEl, GrainVar::GasHeatTherm, t_gaunt::gauntff(), gv, h2, t_hmi::H2_total, t_CoolHeavy::h2line, t_CoolHeavy::H2PlsCool, t_hmi::h2plus_heat, t_thermal::halfte, hd, t_CoolHeavy::HD, t_hmi::HD_total, t_dynamics::Heat(), diatomics::HeatDexc, diatomics::HeatDexc_deriv, diatomics::HeatDiss, t_hmi::HeatH2Dexc_BD96, t_hmi::HeatH2Dexc_BHT90, t_hmi::HeatH2Dexc_ELWERT, t_hmi::HeatH2Dexc_TH85, t_hmi::HeatH2Dexc_used, t_hmi::HeatH2Dish_BD96, t_hmi::HeatH2Dish_BHT90, t_hmi::HeatH2Dish_ELWERT, t_hmi::HeatH2Dish_TH85, t_hmi::HeatH2Dish_used, t_CoolHeavy::heavfb, hmi, t_hmi::hmicol, t_hmi::hmihet, t_hmi::HMinus_photo_rate, t_thermal::htot, Singleton< t_gaunt >::Inst(), ionbal, t_dense::IonHigh, t_dense::IonLow, ioQQQ, t_rfield::ipEnergyBremsThin, ipH_LIKE, ipHYDROGEN, ipLITHIUM, t_rfield::ipMaxBolt, iso_cool(), iso_sp, iteration, GrainVar::lgBakesPAH_heat, Wind::lgBallistic(), t_thermal::lgCExtraOn, t_atmdat::lgChiantiOn, t_thermal::lgCNegChk, GrainVar::lgDHetOn, GrainVar::lgDustOn(), t_dense::lgElmtOn, diatomics::lgEnabled, diatomics::lgEvaluated, t_CoolHeavy::lgFreeOn, GrainVar::lgGrainPhysicsOn, t_hmi::lgH2_Thermal_BigH2, t_dense::lgIonChiantiOn, t_dense::lgIonStoutOn, lgMustPrintHeader, t_mole_global::lgNoMole, t_NumDeriv::lgNumDeriv, t_conv::lgSearch, t_mole_global::lgStancil, t_atmdat::lgStoutOn, t_called::lgTalk, t_thermal::lgTemperatureConstant, t_dynamics::lgTimeDependentStatic, t_trace::lgTrace, LIMELM, magnetic, MAX2, min(), MIN2, mole, mole_global, t_dynamics::n_initial_relax, t_rfield::nflux, t_rfield::nflux_with_check, NISO, t_conv::nPres2Ioniz, nSpecies, NumDeriv, nzone, opac, phycon, pow(), pow2(), t_pressure::PresGasCurr, pressure, t_magnetic::pressure, PRT_DERIV, radius, t_radius::Radius, rfield, t_ionbal::RR_rate_coef_used, scalingDensity(), SDIV(), t_thermal::setHeating(), ShowMe(), t_phycon::sqrte, t_CoolHeavy::tccool, t_phycon::te, t_phycon::teinv, TempChange(), thermal, t_dynamics::timestep, TotalInsanity(), trace, t_dynamics::Upstream_density, wind, Wind::windv, and t_dense::xIonDense.
Referenced by ConvBase(), ConvEdenIoniz(), RT_tau_inc(), and SaveLineData().

| void coolpr | ( | FILE * | io, | 
| const char * | chLabel, | ||
| realnum | lambda, | ||
| double | ratio, | ||
| const char * | chJOB | ||
| ) | 
coolpr stores coolants before block printed, when printing cooling agents
| *io | the label for the coolant | 
| *chLabel | |
| lambda | the wavelength | 
| ratio | the ratio of this coolant, to total cooling, may be negative | 
| *chJOB | which job, either ZERO, DOIT, or DONE | 
Definition at line 10 of file cool_pr.cpp.
References ASSERT, cdEXIT, DEBUG_ENTRY, EXIT_FAILURE, fprintf(), ioQQQ, MIN2, NCOLNT_LAB_LEN, NCOLSAV, and ShowMe().
Referenced by dmpary(), fndstr(), and map_do().

| void CoolSum | ( | double * | total | ) | 
CoolSum total cooling from all entries into cooling stack
Definition at line 87 of file cool_etc.cpp.
References t_thermal::chClntLab, t_thermal::chCoolHeatMax, t_thermal::collam, t_thermal::coolheat, t_thermal::CoolHeatMax, t_thermal::cooling, t_thermal::ctot, dBaseTrans, DEBUG_ENTRY, DumpLine(), fprintf(), t_thermal::heatl, t_thermal::heatnt, t_thermal::htot, ioQQQ, t_thermal::lgCoolEvalOK, t_thermal::ncltot, NISO, nSpecies, nWindLine, t_thermal::setHeating(), TauLine2, thermal, and t_thermal::wlCoolHeatMax.
Referenced by CoolEvaluate().

| void CoolZero | ( | void | ) | 
CoolZero set cooling and heating stack to zero
Definition at line 50 of file cool_etc.cpp.
References t_thermal::cooling, t_thermal::dCooldT, DEBUG_ENTRY, t_thermal::dHeatdT, t_thermal::dima, t_thermal::elementcool, t_ionbal::ExcitationGround, t_thermal::heatnt, ionbal, t_thermal::lgCoolEvalOK, LIMELM, t_thermal::ncltot, NCOLNT, and thermal.
Referenced by CoolEvaluate(), and t_thermal::zero().
| void HeatSum | ( | void | ) | 
HeatSum evaluate all heating agents to determine total heating for this zone, called at end of ionize
Definition at line 498 of file heat_sum.cpp.
References ASSERT, t_CoolHeavy::brems_heat_total, called, cdEXIT, t_thermal::char_tran_heat, t_rfield::cmheat, t_ionbal::CollIonRate_Ground, t_CoolHeavy::colmet, t_ionbal::CompRecoilHeatLocal, t_ionbal::CompRecoilHeatRate, conv, CoolHeavy, t_ionbal::CosRayHeatNeutralParticles, t_ionbal::CosRayHeatThermalElectrons, t_thermal::ctot, DEBUG_ENTRY, molezone::den, dense, t_hmi::deriv_HeatH2Dexc_used, t_thermal::dHeatdT, GrainVar::dHeatdT, diatoms, t_iso_sp::dLTot, t_dense::eden, ElectronFractions(), EXIT_FAILURE, t_ionbal::ExtraHeatRate, FAINT_HEAT, findspecieslocal(), fixit, fp_equal(), fprintf(), t_dense::gas_phase, gv, t_hmi::H2_total, t_secondaries::HeatEfficPrimary, t_hmi::HeatH2Dexc_used, t_thermal::heating(), t_thermal::heatl, t_thermal::heatnt, Heavy, t_thermal::heavycollcool, hmi, t_thermal::htot, ionbal, t_dense::IonHigh, t_dense::IonLow, ioQQQ, ipCARBON, ipH_LIKE, ipHELIUM, ipHYDROGEN, ipOXYGEN, iso_sp, lgConvBaseHeatTest, t_dense::lgElmtOn, t_trace::lgHeatBug, t_NumDeriv::lgNumDeriv, t_conv::lgSearch, t_secondaries::lgSecOFF, t_called::lgTalk, t_thermal::lgTemperatureConstant, t_trace::lgTrace, LIMELM, MAX2, MIN2, t_thermal::ncltot, NISO, t_Heavy::nsShells, NumDeriv, nzone, t_ionbal::PairProducPhotoRate, t_ionbal::PhotoRate_Shell, phycon, PRT_DERIV, rfield, save, SecIoniz(), secondaries, t_thermal::setHeating(), ShowMe(), t_phycon::te, thermal, trace, t_ionbal::UTA_heat_rate, t_dense::xIonDense, and t_ionbal::xNeutronHeatRate.
Referenced by ConvBase(), and ConvEdenIoniz().

| void HeatZero | ( | void | ) | 
HeatZero zeroes out the heating array, called at start of ionize
Definition at line 1071 of file heat_sum.cpp.
References DEBUG_ENTRY, LIMELM, t_thermal::setHeating(), and thermal.
Referenced by ConvBase(), and t_thermal::zero().

| void SecIoniz | ( | void | ) | 
Definition at line 100 of file heat_sum.cpp.
References ASSERT, t_ionbal::CosRayHeatNeutralParticles, t_ionbal::CosRayIonRate, t_secondaries::csupra, t_secondaries::csupra_effic, DEBUG_ENTRY, molezone::den, dense, ElectronFractions(), findspecieslocal(), fixit, fprintf(), t_dense::gas_phase, t_secondaries::HeatEfficPrimary, Heavy, ionbal, t_dense::IonHigh, t_dense::IonLow, ioQQQ, ipCARBON, ipH_LIKE, ipHE_LIKE, ipHELIUM, ipHYDROGEN, ipOXYGEN, iso_sp, t_secondaries::lgCSetOn, t_dense::lgElmtOn, t_trace::lgSecIon, t_secondaries::lgSecOFF, t_trace::lgTrace, LIMELM, MAX2, MIN2, NISO, t_Heavy::nsShells, t_ionbal::PairProducPhotoRate, t_ionbal::PhotoRate_Shell, pow(), SDIV(), t_secondaries::SecExcitLya2PrimaryErg, t_secondaries::SecIon2PrimaryErg, secondaries, t_secondaries::SetCsupra, SMALLFLOAT, t_iso_sp::st, trace, t_secondaries::x12tot, t_dense::xIonDense, and t_ionbal::xNeutronHeatRate.
Referenced by ConvBase(), and HeatSum().

| const bool lgConvBaseHeatTest =false | 
Definition at line 7 of file cooling.h.
Referenced by ConvBase(), ConvEdenIoniz(), and HeatSum().
 1.8.5
 1.8.5